Sourcebook Home
Biology
Chemistry
Physics
Geoscience
Reference
Search
CSUN
Science Teaching Series
The Sourcebook for Teaching Science
Hands-On Physics Activities
Hands-On Chemistry Activities
Internet Resources
I. Developing Scientific Literacy
1 -
Building a Scientific Vocabulary
2 -
Developing Science Reading Skills
3 -
Developing Science Writing Skills
4 -
Science, Technology & Society
II. Developing Scientific Reasoning
5 -
Employing Scientific Methods
6 -
Developing Scientific Reasoning
7 -
Thinking Critically & Misconceptions
III. Developing Scientific Understanding
8 -
Organizing Science Information
9 -
Graphic Oganizers for Science
10 -
Learning Science with Analogies
11 -
Improving Memory in Science
12 -
Structure and Function in Science
13 -
Games for Learning Science
IV.
Developing Scientific Problem Solving
14 -
Science Word Problems
15 -
Geometric Principles in Science
16 -
Visualizing Problems in Science
17 -
Dimensional Analysis
18 -
Stoichiometry
V. Developing Scientific Research Skills
19 -
Scientific Databases
20 -
Graphing & Data Analysis
21 -
Mapping & Visualizing Data
22 -
Science Inquiry & Research
23 -
Science Projects & Fairs
VI. Resources for Teaching Science
24 -
Science Curriculum & Instruction
25 -
Planning Science Instruction
26 -
The Science Laboratory
27 -
Science Reference Information
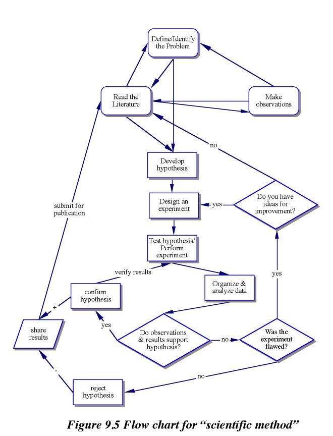
Flow Charts
Sample flow chart for the scientific method